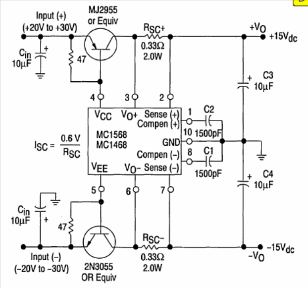
The integrated circuit used is not common today, as it is a configuration of Motorola Linear Interface ICs from 1993. The transistors must be equipped with heat radiators.

The integrated circuit used is not common today, as it is a configuration of Motorola Linear Interface ICs from 1993. The transistors must be equipped with heat radiators.
