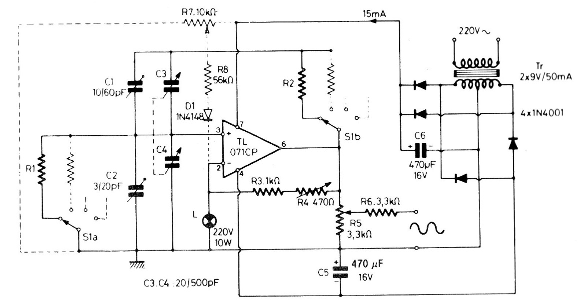
We found this circuit in a French documentation from the 80's. The components used are still common and the circuit can generate signals from 10 Hz to 100 kHz.
This antenna tuner was found in a 1995 publication in the 1993 Electronics Hobbyists Handbook. The coil...
This circuit is from the 1982 SGS Linear Circuits Manual. The circuit provides currents from 35 mA...
ROHM Semiconductor is featured in a new line of IR LEDs, Proximity Optical Sensors and Ambient...