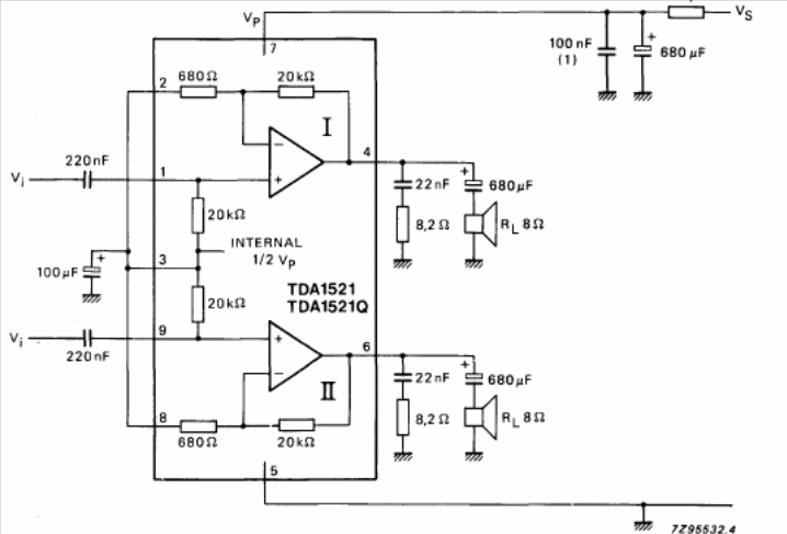
The characteristics of this amplifier that does not require a symmetrical source are given in the table below the diagram. The circuit is from the Philips Databook from 1990. The integrated circuit must have a good heat radiator.
The characteristics of this amplifier that does not require a symmetrical source are given in the table below the diagram. The circuit is from the Philips Databook from 1990. The integrated circuit must have a good heat radiator.