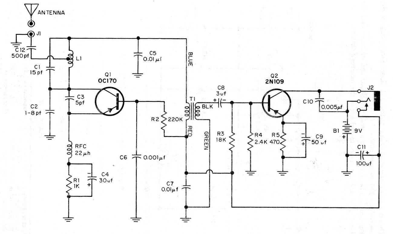
This receiver receives signals from the PX or Citizen Radio band at 27 MHz. The circuit is from an American publication from the 1960s and the critical component is the coil. The coil consists of 8 + 8 turns of wire 22 in the form of 1.5 cm without core. The transformer T1 is a transistorized radio (driver) and the output is in a high impedance phone.




