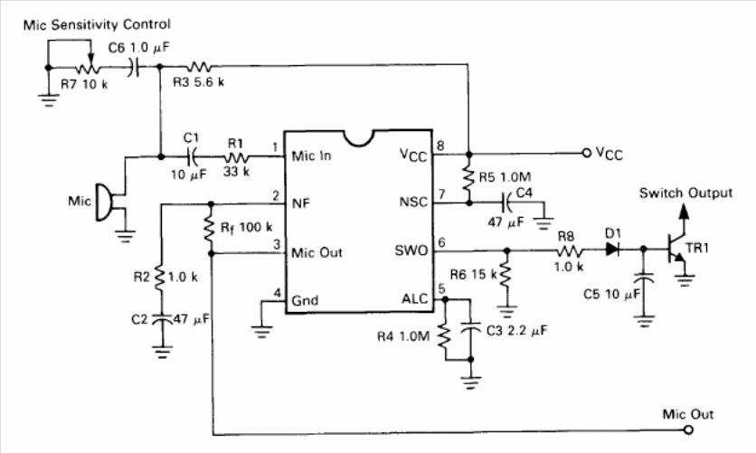
This Vox circuit uses a specific Motorola component. We found the circuit in the 1990 Linear Databook of the same company. The transistor must be in accordance with the switched load.
This circuit produces a single pulse whose duration depends on the capacitor. The circuit is from an...
This circuit shows how a simple one-transistor stage can be used to Power high current loads from...
Using the well-known CK722 and also the CK721, this signal follower or tracer was found in Radio...