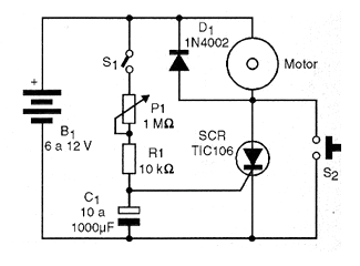
This circuit can be used as a time automation for driving motors in robotics and mechatronics. What we have in the figure is a circuit that delays the starting of the motor that occurs a certain time after switch S1 is closed. The time will depend on both the setting of P1 and the value of C1 which can be between a few seconds to a few minutes. Again, we have important points to note on this circuit. The first is that, once activated, to switch off, either open switch S1 or press S2 for an instant. The second is that the voltage drop on the order of 2 volts that occurs in the SCR while driving must be compensated. Finally, if the SCR is prone to an erratic shutdown or instability, a capacitor from 100 to 1000 uF must be connected in parallel with the motor.




