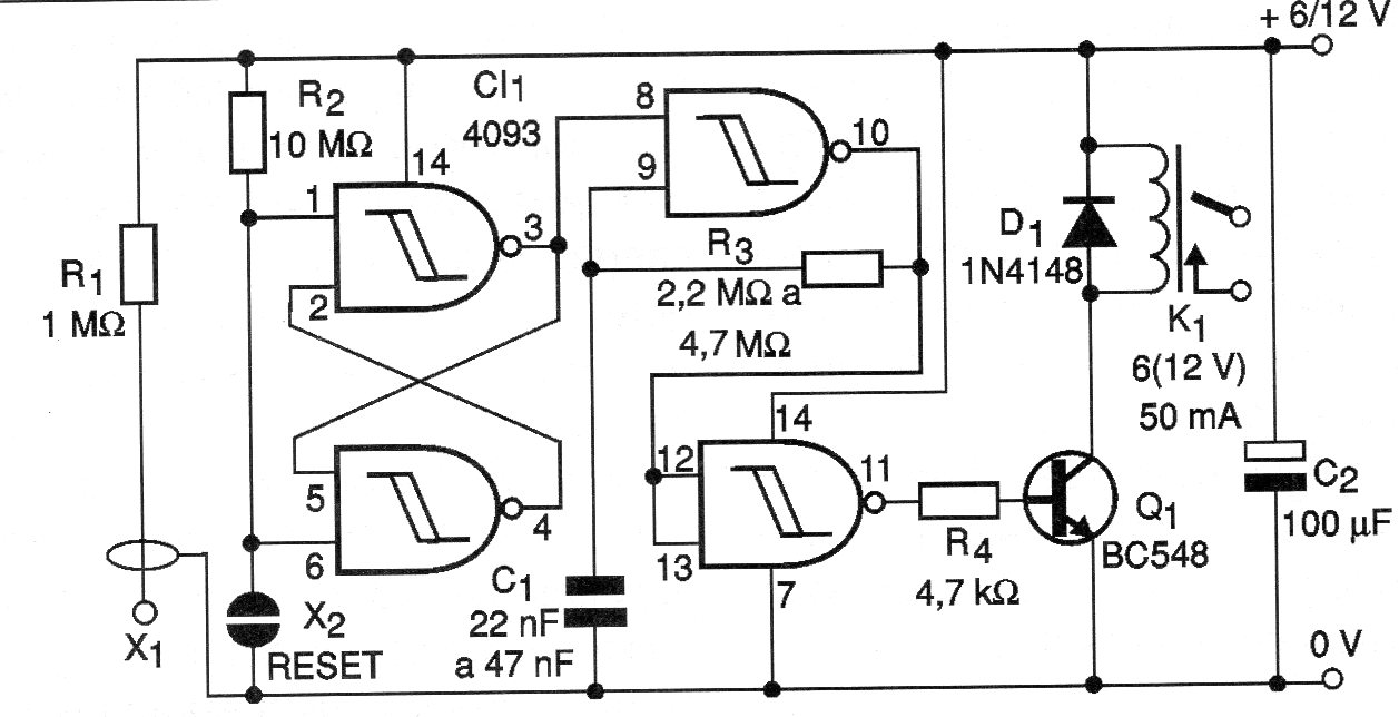
The circuit shown in the figure trips when a slight swing causes the pendulum to touch the ring that surrounds it, or if a touch sensor is used, when someone touches it. The circuit employs a bistable configuration of the 4093 so that, even if the touch of the sensor lasts for a fraction of a second, it switches and remains so indefinitely with the relay being activated intermittently. To reset the circuit, touch the X2 sensor for a moment. If a simple touch sensor is used, such as a piece of metal or the circuit is connected to an object, the zero-volt point must be grounded. The power can be done with batteries, battery, or source. If a source is used, it must be isolated from the power supply so that there is no shock hazard when touching the sensor. Resistor R1 must be increased to 10 M ohms if the touch sensor is used. The resistor R3, together with capacitor C1, determines the intermittence when the relay is activated.




