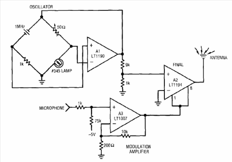
This circuit transmits signals with good power in the range of 1 to 10 MHz using only integrated circuits and without coils. The circuit is from 1997 Linear Technology Applications and the components are common at the time. The power supply must be symmetrical.




