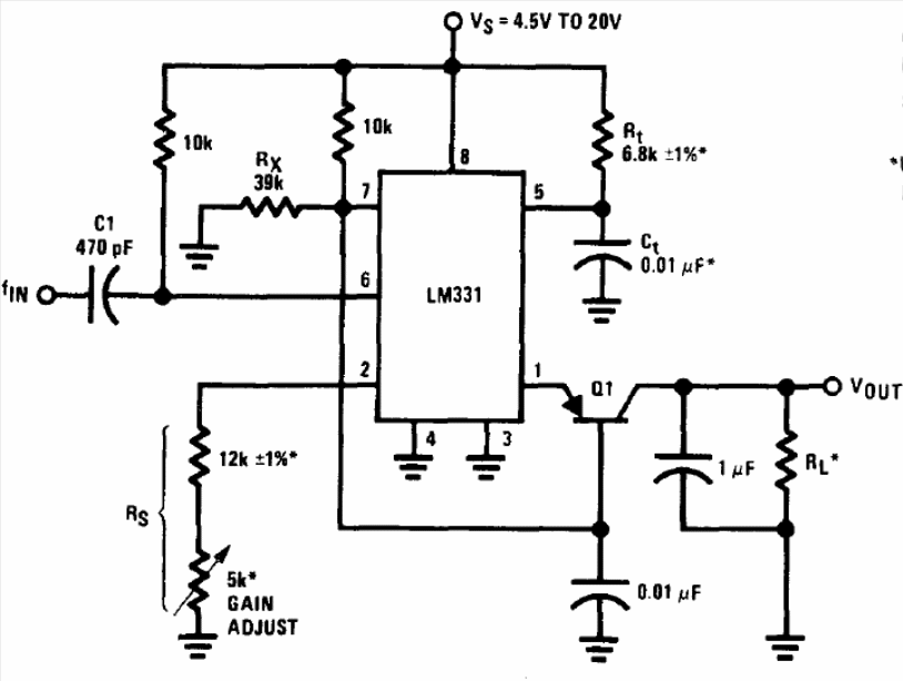
This circuit was obtained in the Linear Applications Handbook of the National Semiconductor of 1994. The transistor can be the BC558 or any general purpose PNP. The non-linearity of the circuit is 0.006%.
This circuit was obtained in the Linear Applications Handbook of the National Semiconductor of 1994. The transistor can be the BC558 or any general purpose PNP. The non-linearity of the circuit is 0.006%.