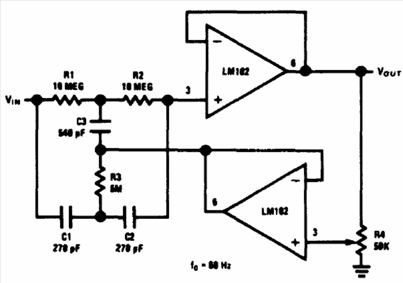
The circuit shown in the figure can be implemented with more modern equivalent operating systems. We found this configuration in the 1994 Linear Applications Handbook by National Semiconductor. The power supply must be symmetrical.
The circuit shown in the figure can be implemented with more modern equivalent operating systems. We found this configuration in the 1994 Linear Applications Handbook by National Semiconductor. The power supply must be symmetrical.