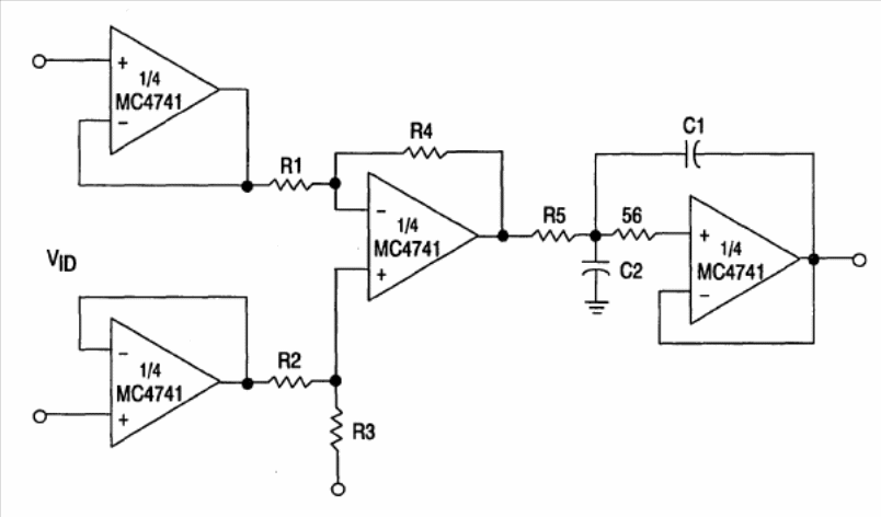
The MC4741 consists of a quadruple 741. The power supply must be symmetrical, and the resistors must be calculated according to the desired gain for the steps. The last stage is a voltage follower.
The MC4741 consists of a quadruple 741. The power supply must be symmetrical, and the resistors must be calculated according to the desired gain for the steps. The last stage is a voltage follower.