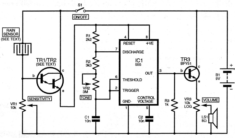
This alarm, from a 1996 magazine, can be fitted with two BC548s in the original configuration instead of TR1 / TR2 of the circuit. The alarm trigger time is set to VR2 while VR1 adjusts the sensitivity. The circuit will also operate on a 6 V supply.
This alarm, from a 1996 magazine, can be fitted with two BC548s in the original configuration instead of TR1 / TR2 of the circuit. The alarm trigger time is set to VR2 while VR1 adjusts the sensitivity. The circuit will also operate on a 6 V supply.