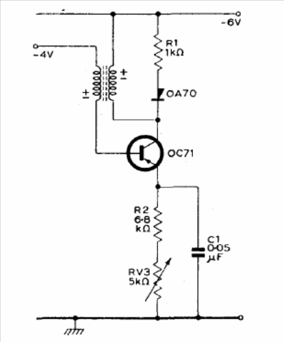
The frequency of this oscillator reaches a few megahertz with the indicated transistor and depends on the transformer or ferrite rod coils. Modern transistors can be used.

The frequency of this oscillator reaches a few megahertz with the indicated transistor and depends on the transformer or ferrite rod coils. Modern transistors can be used.
