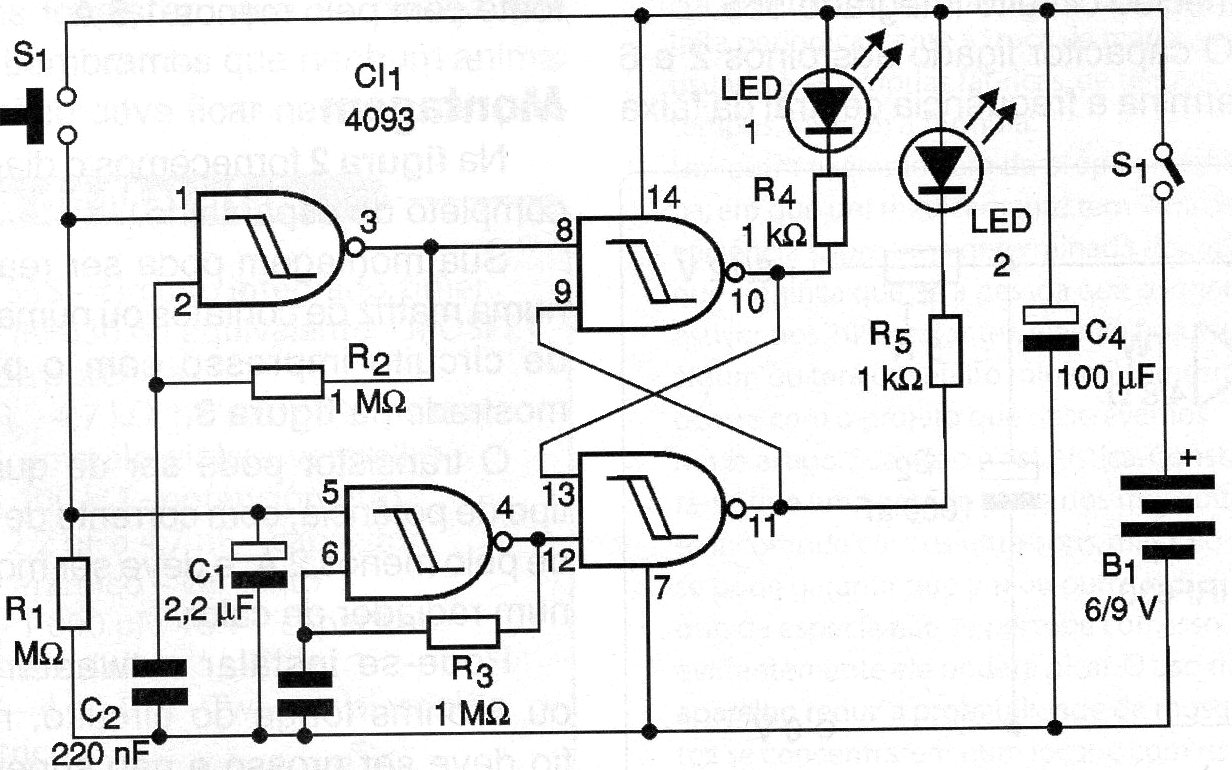
One touch of the push button S1 and the circuit LEDs shown in the figure start to flash rapidly. The blinking speed depends on R2 and C2. After a while, the LEDs stop flashing and only one of them remains lit, corresponding to the result of heads or tails. The circuit is powered by batteries and has a totally unpredictable behavior. It is not possible to get a result by controlling the time the switch is pressed. The time the LEDs flash depends on C1. The reader can change this component if he wishes. It will be interesting to use a red and a green LED so that the results are more easily differentiated. The assembly can be done on a common printed circuit board or in a contact matrix. There is also the possibility of using a single bicolor LED.




