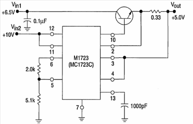
This circuit is from Motorola's Linear Interface ICs from 1993. The MC1723 is the equivalent of the well-known 723. The transistor supports equivalents.
This circuit, from the 90's, is intended for operation with vinyl record players of the time, as...
This game with digital logic circuits was found in the December 1976 issue of Radio Electronics magazine....
In the figure we have a battery charging circuit for currents up to about 5 A. In series with the...