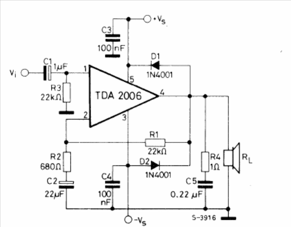
The power supply for this circuit must be symmetrical at 15 + 15 V and the load at 4 or 8 ohms. The circuit is from the 1982 SGS Linear Integrated Circuits Manual.

The power supply for this circuit must be symmetrical at 15 + 15 V and the load at 4 or 8 ohms. The circuit is from the 1982 SGS Linear Integrated Circuits Manual.
