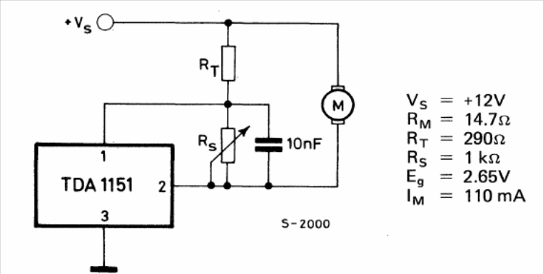
This circuit was used to regulate the speed of small DC motors of cassette recorders. However, if the used integrated circuit is found, it can be used in other low voltage applications from 6 to 9 V. The circuit is from the 1982 SGS linear integrated circuit manual.




