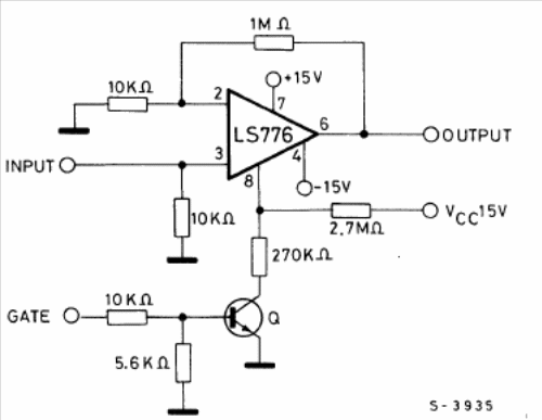
This circuit is from the SGS manual of linear integrated circuits. The circuit can be implemented with other operational ones and the Q transistor is of general use like the BC548. The power supply must be symmetrical, and the voltage gain is 10 times.




