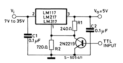
The regulator for TTL source is from the SGS linear integrated circuits manual. The integrated circuit must be equipped with a radiator and the meter has a logic control that can be done with the BC548 transistor, being inhibited at the high level.

The regulator for TTL source is from the SGS linear integrated circuits manual. The integrated circuit must be equipped with a radiator and the meter has a logic control that can be done with the BC548 transistor, being inhibited at the high level.
