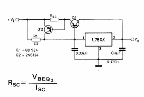
The circuit shown is from the SGS manual of linear integrated circuits of 1982. The L78xx is equivalent to the common 78xx and the transistors can be replaced by equivalents depending on the output current. The formula allows calculating Rsc for the maximum current at which the circuit must act for protection.




