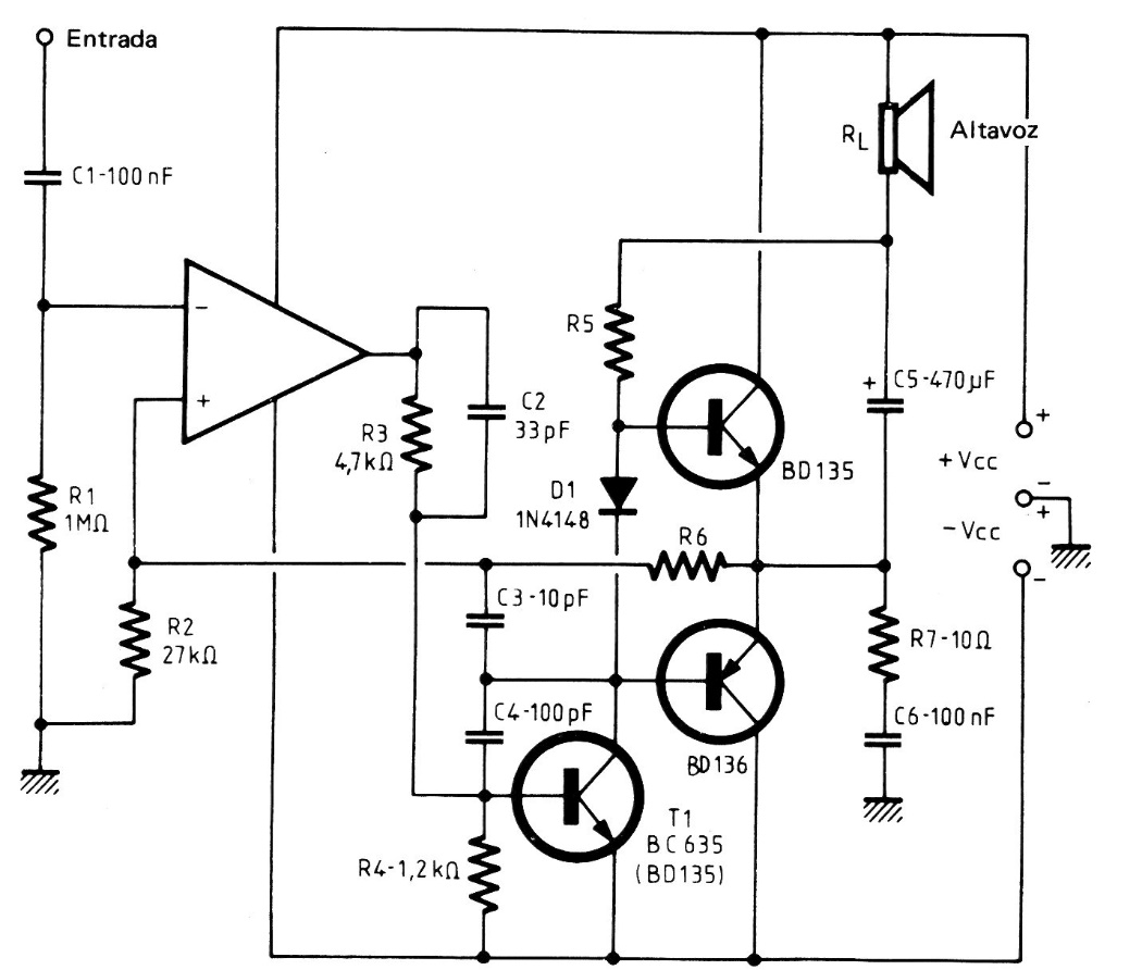
The audio amplifier presented can use speakers from 8 to 16 ohms, with a power supply from 4.5 to 15 V. The circuit is from a French documentation from 1982 and the power supply must be symmetrical. The table provides the values of the resistors according to power supply and output power.




