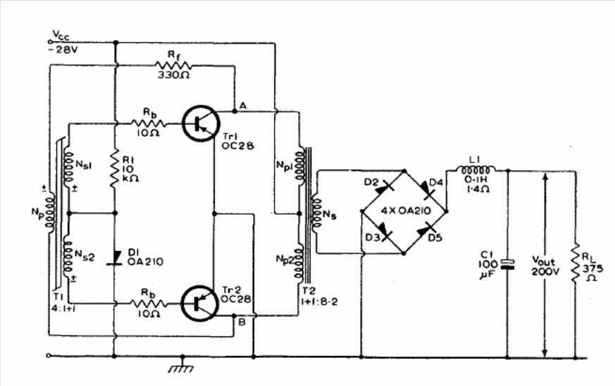
This circuit of dozens of watts uses germanium transistors and the critical components are transformers. The circuit is from the 1960 Mullard transistor application manual.
This circuit, found in an American publication from the 1970s, produces an audible tone in a...
This circuit produces sequential outputs for the activation of several appliances in a residence, thus...
The coil and sockets of this circuit found in a QST depend on the frequency band that is intended...