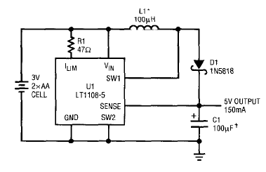
We found this circuit in Linear Technology Applications of 1997. The circuit uses common components at the time. Input is obtained from two AA batteries.

We found this circuit in Linear Technology Applications of 1997. The circuit uses common components at the time. Input is obtained from two AA batteries.
