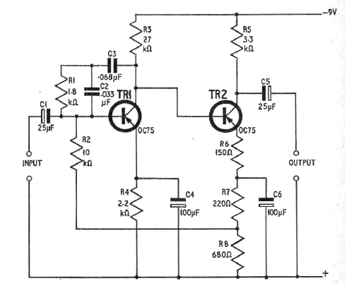
This step of two transistors was found in an English documentation of 1965. The circuit can be made with more modern transistors and has an excellent gain with small signals.

This step of two transistors was found in an English documentation of 1965. The circuit can be made with more modern transistors and has an excellent gain with small signals.
