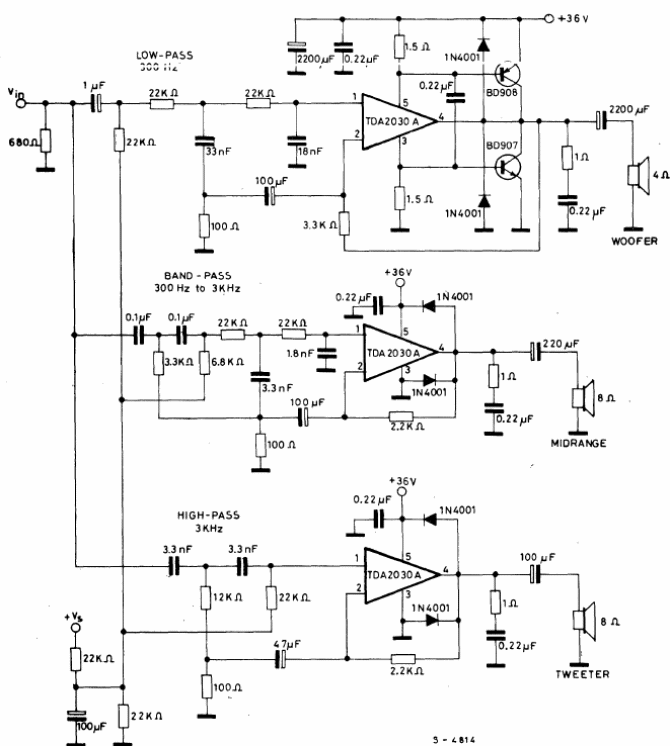
This amplifier provides 20 W of power on each channel, containing separate filters to power a woofer, mid-range and tweeter. The circuit is from the SGS linear integrated circuits manual.
This amplifier provides 20 W of power on each channel, containing separate filters to power a woofer, mid-range and tweeter. The circuit is from the SGS linear integrated circuits manual.