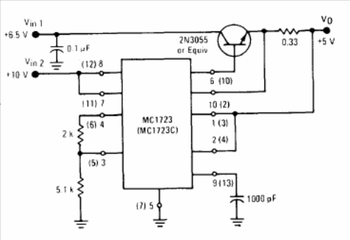
This is a high efficiency version with the MC723 which is the Motorola version for this well-known regulator integrated circuit. Thus, the circuit presented is from the 1990 Linear Databook of that company.

This is a high efficiency version with the MC723 which is the Motorola version for this well-known regulator integrated circuit. Thus, the circuit presented is from the 1990 Linear Databook of that company.
