High Precision Voltage to Frequency Converter (CB14439E)
Details
Written by: Newton C. Braga
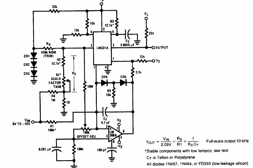
The presented circuit has an accuracy of 0.02% and a non-linearity of 0.003%. We found this setting in the 1994 National Semiconductor Linear Applications Handbook.