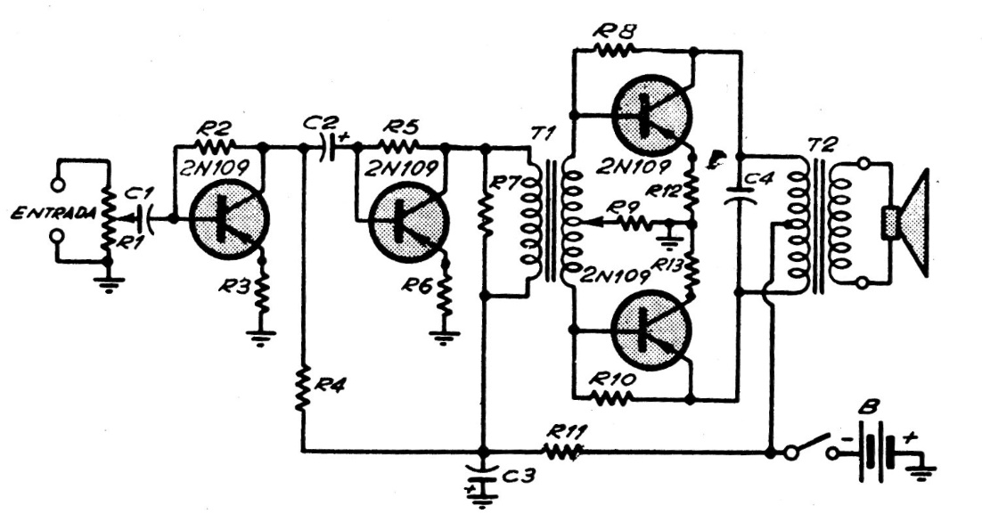
We found this small amplifier in a 1973 technical publication. The critical components are the original germanium transformers and transistors. This circuit can be found on portable record players of that time. The gain is 90 dB.
We found this small amplifier in a 1973 technical publication. The critical components are the original germanium transformers and transistors. This circuit can be found on portable record players of that time. The gain is 90 dB.