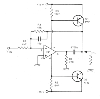
This circuit can provide several watts of output depending on the pair of transistors used. BD135 and BD136 or TIP31 and TIP32 can be used. The power supply must be symmetrical.

This circuit can provide several watts of output depending on the pair of transistors used. BD135 and BD136 or TIP31 and TIP32 can be used. The power supply must be symmetrical.
