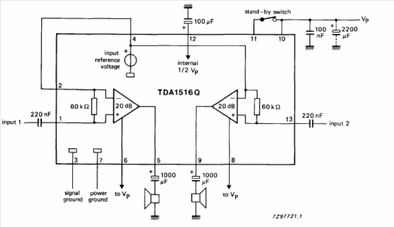
We found this amplifier in the Philips Databook of 1990. The stereo circuit has power that reaches 6 W per channel when used with a power supply of 14.4 W. The table below the diagram gives the characteristics of this amplifier.
We found this amplifier in the Philips Databook of 1990. The stereo circuit has power that reaches 6 W per channel when used with a power supply of 14.4 W. The table below the diagram gives the characteristics of this amplifier.