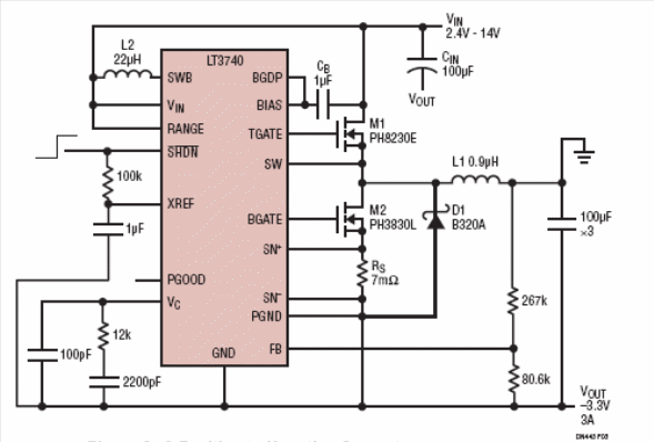
We present a DC-DC converter circuit that can operate with input voltages from 2.4 V to 14 V and generates at its output a negative voltage of 3.3 V with currents up to 3 A. The circuit is suggested by Linear Technology Co. (www.linear.com) and is based on the LT3740 integrated circuit. In fact, this circuit can operate with voltages as low as 2.2 V and can also be adjusted to provide other output voltages, starting at 0.8 V. In regulating positive voltages, the circuit can supply currents up to 10 A with great efficiency. The circuit can also operate with synchronized rectification for greater efficiency. The switching frequency is 300 kHz. More information can be obtained from Linear's Design Note 443, available for download in PDF format. In the figure we have the suggested circuit.




