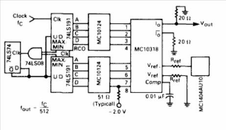
The circuit shown is from the Motorola Linear Databook of 1990. This circuit converts signals in sequence into a triangular signal given by the digital to analog converter.

The circuit shown is from the Motorola Linear Databook of 1990. This circuit converts signals in sequence into a triangular signal given by the digital to analog converter.
