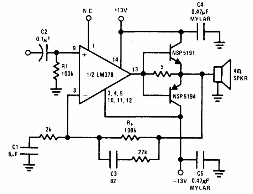
The integrated circuit of this amplifier is not very common today. The output transistors can be TIP31 and TIP32 in heat radiators. The circuit is from the 1977 National Semiconductor Audio Handbook.
This light-controlled circuit uses a 6 V or 12 V relay depending on the supply. The transistor can be the...
This circuit was found in the March 1999 issue of Electronics Now magazine. The meter is analog and...
This preamp with a transistor for turntables with crystal capsules was found in a Japanese...