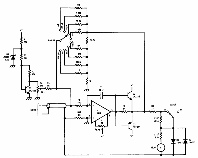
The circuit shown uses an operational amplifier that is uncommon nowadays. The circuit was obtained in a 1994 Linear Applications Handbook by National Semiconductor.
The TTL circuit shown in the figure generates a 1 MHz rectangular signal depending on the 20-200 pF...
This assisted ignition circuit (which reduces the spark current) dates to the time when cars had...
This amplifier uses an integrated circuit from the 70s, which is no longer common on the market. The...