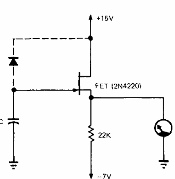
The instrument is a common multimeter on the lower voltage scale. The FET can be BF245 or MPF102. The circuit tests transistors and diodes for very low leaks. The circuit is from a 1973 publication.

The instrument is a common multimeter on the lower voltage scale. The FET can be BF245 or MPF102. The circuit tests transistors and diodes for very low leaks. The circuit is from a 1973 publication.
