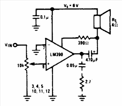
This circuit is from the National Semiconductor Audio Handbook. The amplifier operates with 6 V and is indicated for intercoms, experimental receivers and signal followers.

This circuit is from the National Semiconductor Audio Handbook. The amplifier operates with 6 V and is indicated for intercoms, experimental receivers and signal followers.
