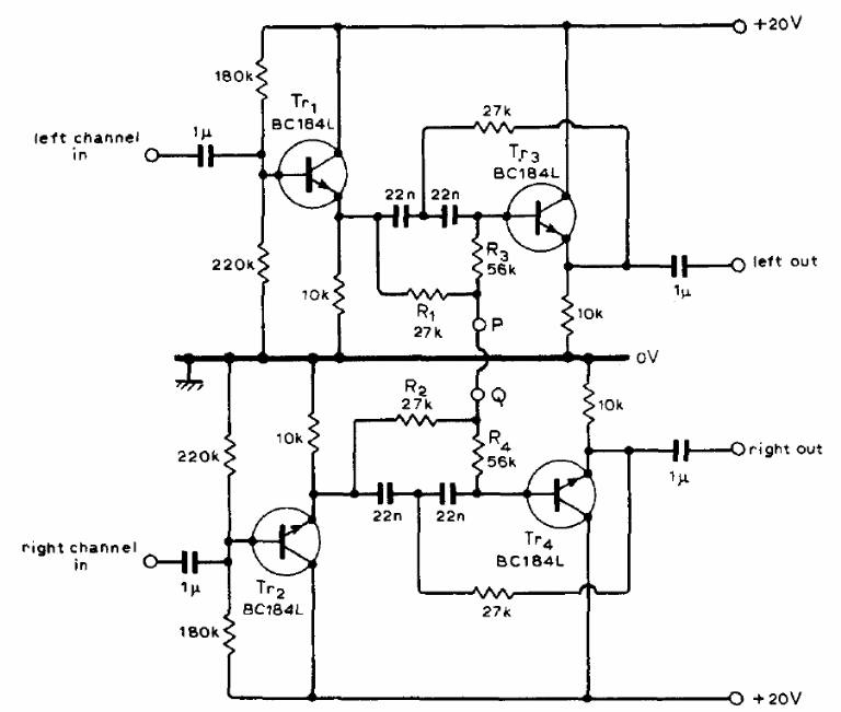
This filter eliminates the rumble of the motor of a record player when recovering this type of media. The transistors can be the BC548 and the circuit must have shielded signal inputs and outputs. The cutoff frequency is 400 Hz and the circuit was obtained in an old documentation from the 70s.




