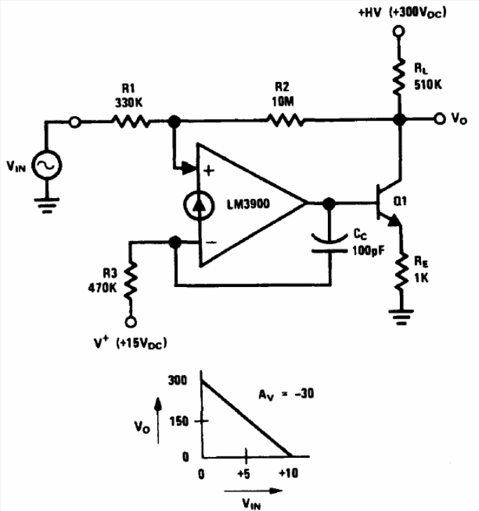
We found this circuit in the Linear Applications Handbook of the 1994 National Semiconductor. The transistor must be a high voltage type and the LM3900 power supply must be symmetrical.
The TTL circuit shown in the figure generates a 1 MHz rectangular signal depending on the 20-200 pF...
This assisted ignition circuit (which reduces the spark current) dates to the time when cars had...
This amplifier uses an integrated circuit from the 70s, which is no longer common on the market. The...