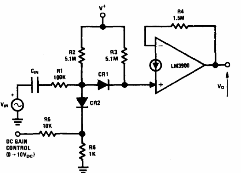
The circuit below for the LM3900 transconductance amplifier was suggested by National Semiconductor in its 1994 Linear Applications Handbook. The circuit uses a symmetrical source, and the diodes are for general use.
The circuit below for the LM3900 transconductance amplifier was suggested by National Semiconductor in its 1994 Linear Applications Handbook. The circuit uses a symmetrical source, and the diodes are for general use.