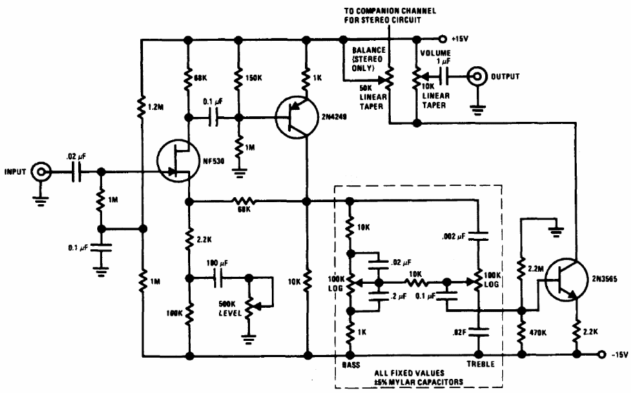
The circuit presented was obtained in the 1994 Linear Applications Handbook by National Semiconductor. The bipolar ones can be common as the ones of the BC series and the FET the BF245. The power supply must be well filtered, and the signal cables must have excellent shielding.




