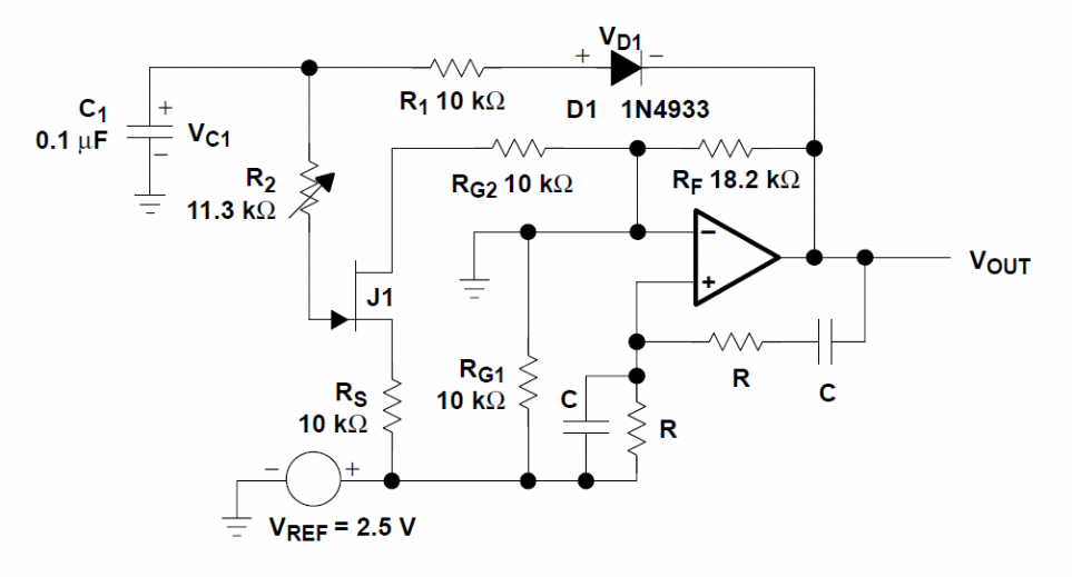
The presented circuit generates a sinusoidal signal of frequency given by R and C, presenting an automatic gain control. The circuit was found in a technical documentation from Texas Instruments and can be used with other TL series operators. The maximum frequency depends on the characteristics of the operational.




