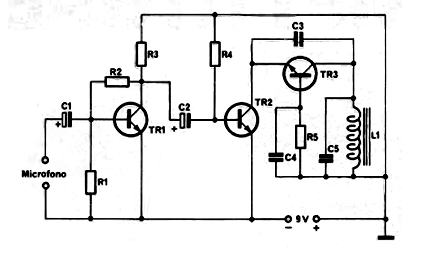
This circuit was obtained in an Italian magazine Sperimentare of 1975. The coil consists of 100 turns of wire 28 in a ferrite rod and the transistors can be more modern equivalents like the BC548. Tuning can be done in C5, replacing it with a variable capacitor from an old medium wave radio. The telescopic antenna can be connected to the TR3 collector.




