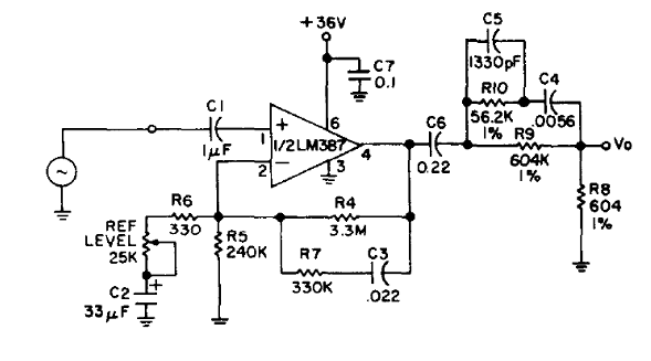
This circuit is intended for testing circuits with RIAA equalization. We found this configuration in a 1977 National Semiconductor sound manual. The output has enough signal strength to excite most amplifiers. Care with the cable shield must be taken to avoid capturing hum.




