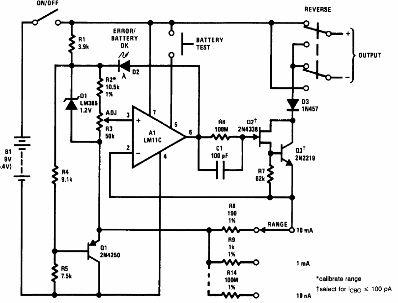
We found this circuit in the Linear Applications Handbook of the National Semiconductor of 1994. The operational amplifier used is uncommon today, but the circuit can be adapted to operate with a more modern equivalent.
We found this circuit in the Linear Applications Handbook of the National Semiconductor of 1994. The operational amplifier used is uncommon today, but the circuit can be adapted to operate with a more modern equivalent.