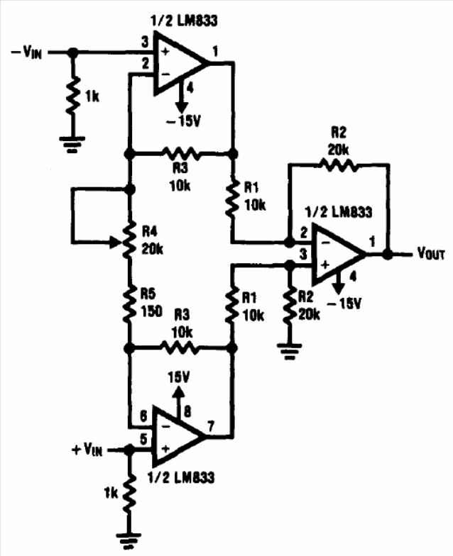
This circuit is based on the operational amplifier LM833 which is not a common component today. The circuit is from the 1994 National Semiconductor Linear Applications Handbook, requiring a symmetrical power supply.

This circuit is based on the operational amplifier LM833 which is not a common component today. The circuit is from the 1994 National Semiconductor Linear Applications Handbook, requiring a symmetrical power supply.
