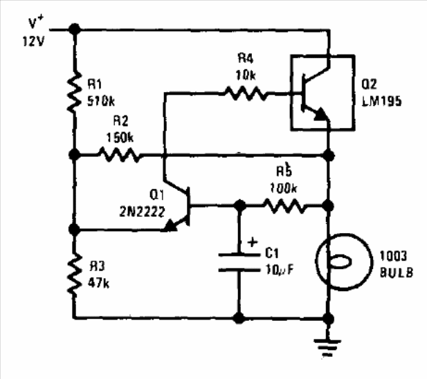
This circuit in the National Semiconductor Fast IC Power Transistor manual uses a special power transistor to power a 1A lamp. The circuit can be made with a TIP and Q1 series power Darlington can be a BC548.

This circuit in the National Semiconductor Fast IC Power Transistor manual uses a special power transistor to power a 1A lamp. The circuit can be made with a TIP and Q1 series power Darlington can be a BC548.
