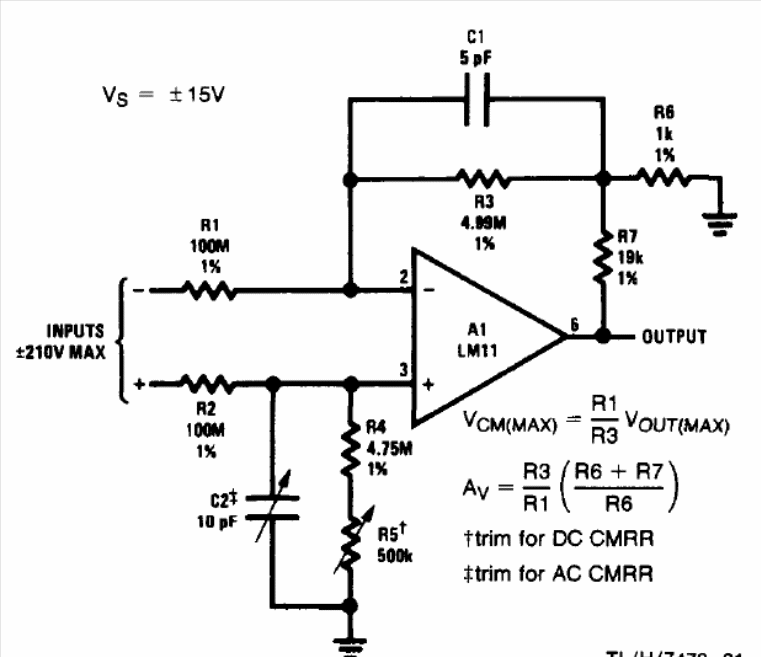
We found this circuit in a technical documentation from the National Semiconductor of 1994. The LM11 is uncommon today, but the circuit can be implemented with modern equivalents that have the same characteristics.
We found this circuit in a technical documentation from the National Semiconductor of 1994. The LM11 is uncommon today, but the circuit can be implemented with modern equivalents that have the same characteristics.