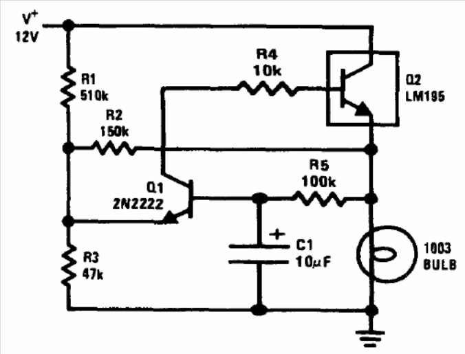
The LM195 is a fast power transistor from National Semiconductor not very easy to find today. C1 determines the frequency of the lamp blinks. The circuit is from the Linear Applications Handbook. Equivalents can be used to obtain the best type through experimentation.




