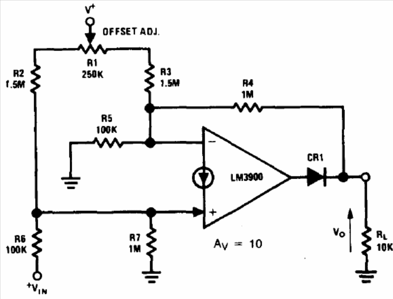
This circuit, with the LM3900 transconductance amplifier, has an adjustment to obtain zero output volt with zero input volt, compensating for the offset. The circuit is suggested by National Semiconductor in its Linear Applications Handbook.
This circuit, with the LM3900 transconductance amplifier, has an adjustment to obtain zero output volt with zero input volt, compensating for the offset. The circuit is suggested by National Semiconductor in its Linear Applications Handbook.