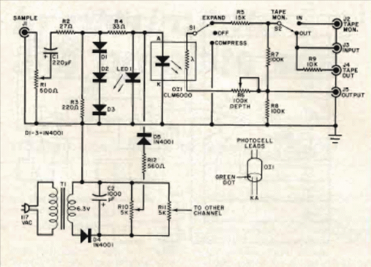
We found this circuit in a 1975 technical publication. Its purpose is to compress the dynamic range of an audio signal to obtain better performance from transmitters and sound systems. The circuit uses a simple source and has its operating point set to R10.




